试管婴儿能走医保吗?
这个问题,像一根刺,扎在无数生育愿望家庭的心里。
从北京到上海,从广州到深圳,政策的拼图正在一块块拼上。
2026年的春天,答案不再是冷冰冰的“不”。
《关于把辅助生殖技术项目归入医保支付范围的通知》已然落地生根,进而开花结果。
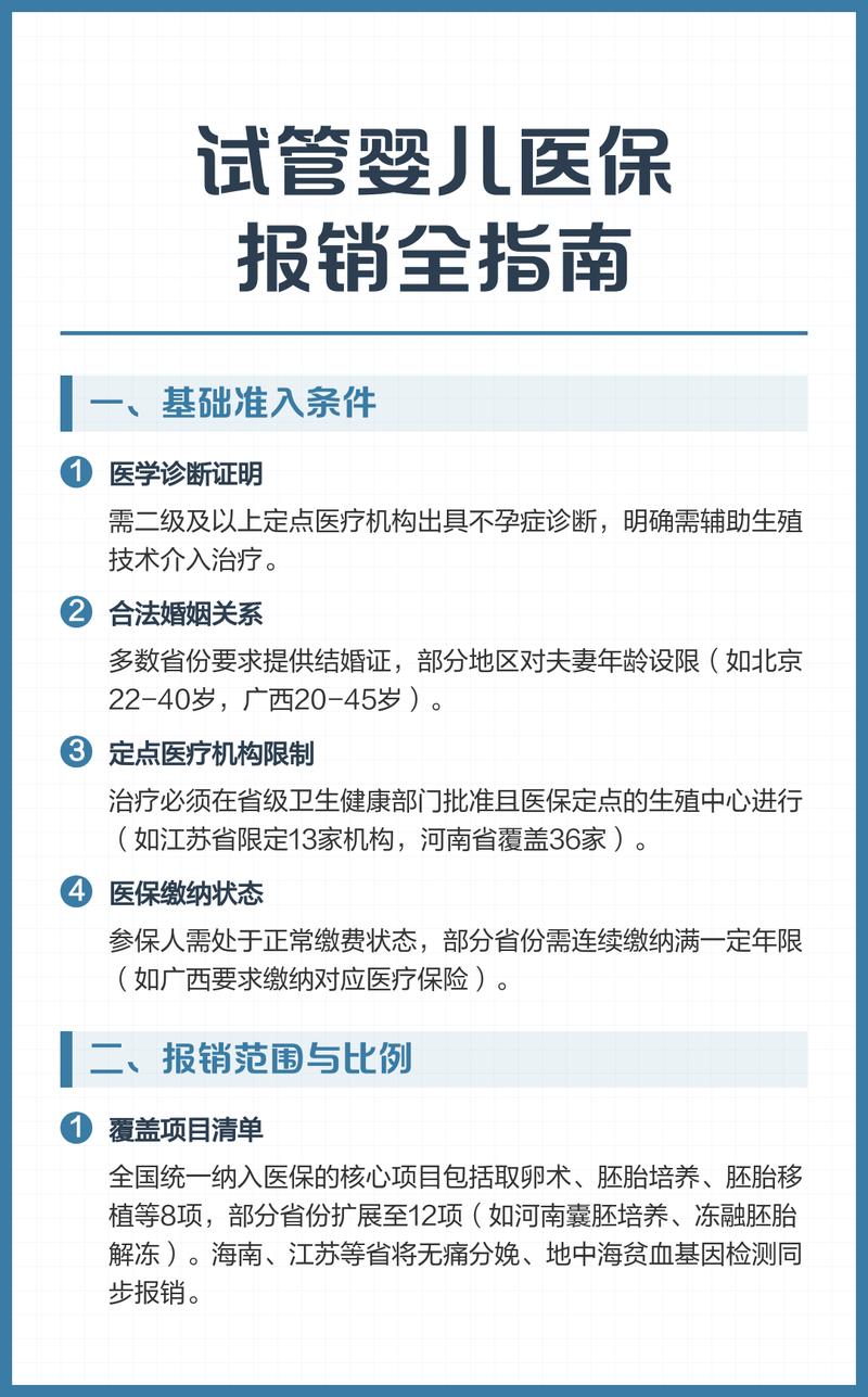
北京首先跨出了起始的一步,卵子采集术被纳入医保,胚胎培养此16项内容同时一一进入医保范围。
上海紧随其后:门诊报销比例最高可达80%,个人账户也能用。
广东也不甘落后:职工医保报销70%,居民医保也能报50%。
这不仅仅是数字,这是真金白银的希望。
一个周期动辄三四万,现在自付部分可能只要一万出头。
但注意了,不是所有人都能立刻享受到。
你得是医保参保人,这是最基本的门槛。
你得符合医学指征,也就是说,医生说你确实需要做。
那挂着“助孕”招牌的私立诊所,你是千万不能去的,你还得到定点医疗机构去做,否则没有保障,是这样的情况,是这样吧,对吧。
报销流程就像闯关游戏。
第一步:去三甲医院生殖中心,做全套检查。
第二步,由医院里的医生,开具出一份诊断证明,以此证明确认你是需要“体外受精 – 胚胎移植技术”这种相关医疗手段的。
第三步:拿着医保卡去窗口结算,系统会自动算出能报多少。
别以为这就一劳永逸了。

每个地方的政策细节像指纹一样独一无二。
有的城市限定了报销次数,比如终身最多三次。
有的城市只保药费,不保手术费。
有的城市要求先自费,再拿着发票去医保局手工报销。
怎么办?四个字:主动查询。
打开你手机里的“国家医保服务平台”APP。
点开“异地就医”或者“本地服务”。
输入关键词“辅助生殖”,最新的政策列表会像菜单一样弹出来。
或者,直接去你准备做试管的医院医保办。
问他们三个核心问题:“能报吗?报多少?怎么报?”
记住,医保是雪中送炭,不是锦上添花。
它不会为你包办一切,但能替你扛下最沉的那块石头。
当你在缴费窗口看到“医保统筹支付”那行数字时,你会明白。
那不是钱,那是有许许多多深夜时打过的针,那无数个深夜里吃过的药,那无数夜深的时光淌过的泪,是被看见的瞬间。
政策还在进化,就像生命本身一样充满可能。
明天,或许你所在的城市就会传来好消息。
而现在,你只需要拿起手机,查一查。
